Planning
Responsibilities
Planning focuses on:
- The development, implementation and delivery of long-range planning documents
- Providing services relating to the subdivision and land use designation of land (zoning) and bringing forward updates to planning documents, including the Municipal Development Plan, Area Structure Plans and the Land Use Bylaw.
Land Use Bylaw Amendments
Changes to the Land Use Bylaw are considered upon receipt of an application to re-designate land, add or delete permitted or discretionary uses and/or other amendments to the text.
Planning and Development Services is available to answer any development related questions prior to submitting a Building Permit Application.
Land Use Plans
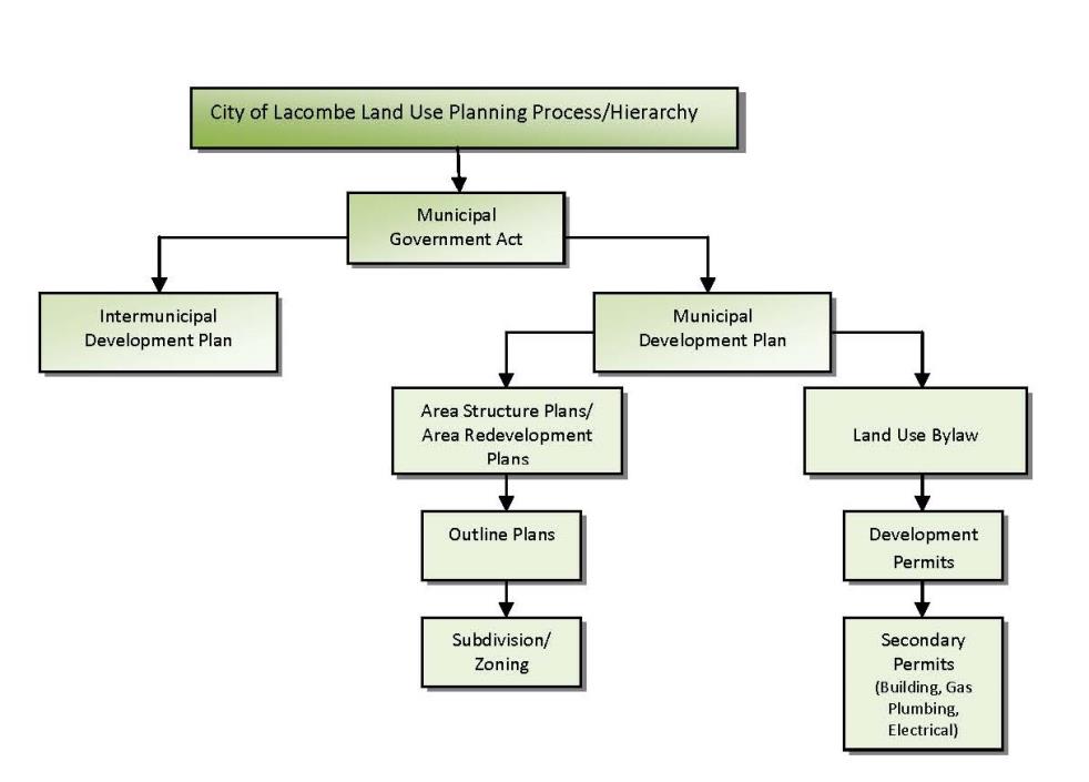
These are the long-range plans that identify the overarching goals and policies for the development of land. These include:
- Area Redevelopment Plans
- Area Structure Plans
- Intermunicipal Development Plan
- Land Use Bylaw
- Municipal Development Plan
- Municipal Sustainability Plan
- Outline Plans
Visit the Land Use Plan page for more information.
Subdivisions
Within the City boundaries, the process of dividing a single parcel of land into two or more parcels, or the amendment of a parcel boundary through lot line adjustments requires endorsement by the City of Lacombe prior to registering the changes/parcels at Land Titles Office.
Learn more about this information on the Subdivisions page.
Open Houses
An Open House gives residents and property owners the opportunity to learn about a proposed development and to provide their feedback on the project.
View the Open Houses page to learn more about when an Open House is hosted and how to host an Open House.
How to Create an Outline Plan
An Outline Plan is a document that provides a detailed framework for the development proposed for a specific property. The Outline Plan is traditionally prepared by the developer and provides details on topics ranging from land use to road networks.
Learn more about creating an Outline Plan by visiting the How to Create an Outline Plan page.
Land Use Planning Process / Hierarchy
-
Planning Services
Physical Address
5432 56th Avenue
Lacombe, AB T4L 1E9
Phone: 403-782-1264Fax: 403-782-5655